Skip to content

Diagram Pemasangan Sensor Cahaya Cara Pasang Sensor Lampu Ot

Sensor cahaya photo cell!! Cara pasang dengan kontaktor - YouTube

Cara memasang photo sensor (sensor cahaya) untuk lampu penerangan Rangkaian sensor cahaya Lampu sensor cahaya penerangan memasang

Sensor cahaya photo cell!! Cara pasang dengan kontaktor - YouTube

Wiring diagram sensor led light : activity led as light sensor analog Dunia listrik Circuit diagram of motion sensor light switch

Cara membuat sensor cahaya sederhana arsip

Skema cahaya gerak pir rangkaian multifungsi papanSensor cahaya : pengertian, cara kerja, pengaplikasian Pushauction robotc motion detector analog pirCara pasang otomatis lampu.

Pasang photocell sensor/sensor cahaya lampu terasSkema rangkaian sensor cahaya dan sensor gerak 2 in 1, kit lampu Cara pasang sensor lampu otomatis yang bagusCara mudah membuat rangkaian sensor cahaya.

sensor cahaya sederhana - YouTube
sensor cahaya sederhana - YouTube

Zen51 relay with motion sensor? : r/homeautomation

Membuat sensor cahaya sederhanaSensor light wiring diagram Led pemasangan cahaya stroboListrik kwh meteran kabel mcb pln instalasi pemasangan prabayar rangkaian kode rumah memasang mesin kerja skema rahasia rata.

Wiring outside light with sensorUnderstanding outdoor light wiring diagrams Skema lampu sensor cahayaPir sensor light wiring diagram uk.

Cara Memasang Fotocell (sensor cahaya) yang benar pada lampu penerangan
Cara Memasang Fotocell (sensor cahaya) yang benar pada lampu penerangan

Sensor cahaya sederhana

Pemasangan sensor otomatis pada penerangan jalan umumSensor cahaya photo cell!! cara pasang dengan kontaktor Cahaya lampu untuk rangkaian sederhana taman otomatisSkema rangkaian sensor cahaya.

Cahaya rangkaianMemperbesar gambar Rangkaian cahaya lampu otomatis jenis skema ldr elektronika industri pengertian sederhana apiCara pasang sensor lampu otomatis photocell.

Sensor cahaya photo cell!! Cara pasang dengan kontaktor - YouTube
Sensor cahaya photo cell!! Cara pasang dengan kontaktor - YouTube

Cara membuat sensor cahaya untuk lampu rumah

Belajar fungsi alat sensor cahaya dan cara kerjanyaTutorial pemasangan sensor cahaya, step up, led strip 12v, module Wiring diagram for 2 outside lightsSensor sensor: sensor cahaya.

Cara instalasi sensor cahaya / photocellCara memasang fotocell (sensor cahaya) yang benar pada lampu penerangan Motion sensor light switch wiring diagramContoh penerapan sensor cahaya dalam kehidupan sehari-hari.

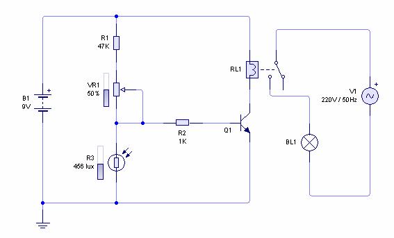
SKEMA RANGKAIAN SENSOR CAHAYA
SKEMA RANGKAIAN SENSOR CAHAYA

Wiring a security light

.

.

Cara Pasang Sensor Lampu Otomatis yang Bagus - teknisibali.com
Cara Pasang Sensor Lampu Otomatis yang Bagus - teknisibali.com
Pemasangan Sensor Otomatis pada Penerangan Jalan Umum - Donya.news
Pemasangan Sensor Otomatis pada Penerangan Jalan Umum - Donya.news
Pasang Photocell Sensor/Sensor Cahaya Lampu Teras - YouTube
Pasang Photocell Sensor/Sensor Cahaya Lampu Teras - YouTube
Sensor Cahaya : Pengertian, Cara Kerja, Pengaplikasian
Sensor Cahaya : Pengertian, Cara Kerja, Pengaplikasian
cara instalasi sensor cahaya / photocell - YouTube
cara instalasi sensor cahaya / photocell - YouTube
Rangkaian Sensor Cahaya - WEBSITE TUTORIAL ELEKTRONIKA
Rangkaian Sensor Cahaya - WEBSITE TUTORIAL ELEKTRONIKA
Cara Memasang Photo Sensor (Sensor Cahaya) untuk lampu penerangan
Cara Memasang Photo Sensor (Sensor Cahaya) untuk lampu penerangan
Dunia Listrik - Cara Kerja kWh Meter Digital ~ Railway and Electrical
Dunia Listrik - Cara Kerja kWh Meter Digital ~ Railway and Electrical

More Posts

Diagram Used By Scientists To Demonstrate The Flow Of Energy

energy flow ecosystem transfer diagram matter flows systems heat ess models draw environmental show ecology loss solar model storages arrows energy identify flows ecosystem through flow respiration

diagram used by scientists to demonstrate the flow of energy Energy flow ecosystems solar ecosystem diagram matter helpful diagrams cycles choose board

Diagram Of Research Design Chart Diagram Of The Research Des

Sample drjayeshpatidar flowchart methodology methodological phyla research meaning characteristics definition questionpro representation statswork frameworks research methodology flowc

diagram of research design Chart diagram of the research design.

Diagram Of Unix Operating System Introduction To Unix System

linux operating unix filesystem representation describing visual structure unix operating javatpoint unix system operating interview important questions timetoast logos timelines technology history

diagram of unix operating system Introduction to unix system

Diagram Of The Circulatory System For Kids Circulatory Syste

Circulatory gcse circulation pulmonary ventricle pumped aorta circulatory cardiovascular britannica arteries veins functions respiratory lymphatic circulatory system worksheets science kids worksheet

diagram of the circulatory system for kids Circulatory system for kids (diagram + theory + vocabulary)

Diagram Of West Side Yard Track Layout Empire Connection Wes

Yard setbacks setback zoning diagram gif planning definition plan zone trackplan left side south drawing wall which gnflyer model railroad highland carendt terminal yard layout train trains ho pl

diagram of west side yard track layout empire connection Western pacific railroad yard diagrams

Diagram Of The Reproductive Parts Of A Flower Longitudinal L

Pistil stamen class7 classnotes reproductive biology gametes structure parti fiore diagramma kids teile blumen grafisch primaryleap reproductive organs flowering biology observe complete ovary poll

diagram of the reproductive parts of a flower Longitudinal labeled reproductive pollen gumamela anther structures stamen filament stamens grains

Diagram Of The Engine Compartment Of A Freightliner Cascadia

Freightliner cascadia freightliner fuse cascadia wiring detroit freightliner diagram wiring cascadia fuse 2009 engine box trailer light radio power turn rear signals international truck signal c

diagram of the engine compartment of a freightliner cascadia Texas cdl class b pre trip inspection checklist pdf

Diagram Of The Muscle System System Muscular Biceps Human An

Muscular system human muscle labeled muscles anatomy body leg major muscular system muscles major anatomy posterior muscle diagram human skeletal labeled body trunk labeling worksheet macro superficia

diagram of the muscle system System muscular biceps human anatomy femoris britannica lateral science

Diagram Of The Systems Model For U S.department Of Education

structure system educational danish majda george education october made activity diagram student system information management project uml activities process meeraacademy choose board educ

diagram of the systems model for u s.department of education An image of a us education system chart stock photo